(通讯员:王小迪)近日,大豆团队在New Phytologist上在线发表题为“GmNAC181 promotes symbiotic nodulation and salt tolerance of nodulation by directly regulating GmNINa expression in soybean”的研究论文。该研究不仅揭示了NAC转录因子GmNAC181通过激活GmNINa和结瘤信号通路促进大豆结瘤的关键分子机制,更揭示了GmNAC181作为分子网络节点协调盐胁迫下共生结瘤的可塑性发育新机制。
大豆是最具经济效益的粮油作物,又是关系国计民生的重要基础性、战略性物资。我国是大豆主要的消费国和进口国,对外依存度超过85%的现状使得我国大豆面临严重危机。因此,大豆高产已成为国家重大需求。单产低是限制我国大豆产量的“卡脖子”问题,由于共生固氮可为大豆提供所需65%以上的氮素,其也是大豆高产的决定因子之一。2021年我国《“十四五”全国种植业发展规划》提出通过“开发盐碱地种大豆”进一步增加大豆种植面积,但盐胁迫对结瘤及共生固氮的抑制将导致大豆大幅减产。由此可见,提高共生固氮效率特别是耐盐稳效固氮是增加大豆产量的重要前提,同时也能满足我国农业可持续发展的重大需求。截至目前,盐胁迫下大豆结瘤及稳效固氮遗传机理尚未解析。
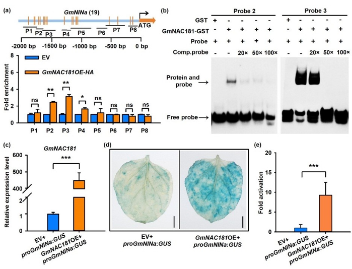
研究人员以结瘤信号通路重要转录因子GmNSP1a进行酵母双杂交文库筛选鉴定到了NAC家族转录因子GmNAC181;表达水平的检测结果显示GmNAC181在不同发育阶段的根瘤中表达水平均明显高于其他组织,而其表达在根瘤菌侵染的早期会被显著抑制;功能研究结果发现GmNAC181过表达促进根瘤形成而下调表达GmNAC181后根瘤数目又有明显减少,说明GmNAC181是大豆结瘤过程中的正向调节子;通过氨基酸序列比对及烟草叶片中的瞬时转化结果,证实了GmNAC181具备质膜和细胞核同时定位的可能,同时在酵母细胞中证明GmNAC181有转录激活活性;结合基因表达水平的检测结果,研究人员进一步利用ChIP-qPCR、EMSA及烟草瞬时共转化体系确认GmNAC181可以直接结合编码结瘤因子信号通路核心转录因子的GmNINa启动子从而激活该基因的表达。更为重要的是,在盐胁迫下被显著诱导表达的GmNAC181正向调控大豆在盐胁迫下的结瘤效率,显著增强了大豆根系结瘤对盐胁迫的抗性。

图1. GmNAC181正向促进大豆在盐胁迫下的结瘤效率

图2. GmNAC181直接结合结瘤因子信号通路的重要基因GmNINa启动子并激活该基因表达

图3. GmNAC181-GmNINa分子模块调控大豆耐盐结瘤的工作模型
综上所述,在共生固氮植物的长期进化历程中,需要时刻面对陆地生态系统复杂的环境动荡,例如,盐胁迫。具备共生固氮特性的植物需要在氮素营养获取与逆境胁迫之间做出最精准的判断与通路间的协调。作为一个大豆结瘤固氮的正向调节子,转录因子GmNAC181更可能是一个因“盐胁迫”而存在的蛋白,其也很可能是以上整个复杂的分子网络中关键的节点之一,通过直接对GmNINa的分子调控有效维持盐胁迫下的结瘤固氮通路畅通。相关结果不仅为全面解析大豆耐盐稳效固氮的分子机制提供重要的数据支持,也为培育高固氮效率特别是盐胁迫下稳效固氮且稳产高产的大豆新品种提供新模块和新思路,最终为我国大豆产量提升做出重要贡献。
51黑料网
作物遗传改良国家重点实验室、51黑料网
李霞教授和王幼宁副教授为本文共同通讯作者。博士研究生王小迪为本文的第一作者,学院2018级本科生陈宽、硕士生周苗苗、高永康、黄慧梅、范圆圆及2016级本科生樊仔慧也参与了该项工作。该研究得到了国家自然科学基金、国家重点研发计划、岭南现代农业实验室项目和湖北省自然科学基金项目的资助。
审核人:王幼宁
【英文摘要】
Soybean (Glycine max) is one of the most important crop worldwide. Under low nitrogen condition, soybean can form a symbiotic relationship with rhizobia to acquire sufficient nitrogen for their growth and production. Nodulation signaling controls soybean symbiosis with rhizobia. The soybean Nodule Inception (GmNINa) gene is a central regulator of soybean nodulation. However, the transcriptional regulation of GmNINa remains largely unknown. Nodulation is sensitive to salt stress, but the underlying mechanisms are unclear. Here, we identified a NAC transcription factor designated GmNAC181 (also known as GmNAC11) as the interacting protein of GmNSP1a. GmNAC181 overexpression or knockdown resulted in increased or decreased numbers of nodules, respectively, in soybean. Accordingly, the expression of GmNINa was greatly up- and downregulated, respectively. Furthermore, we showed that GmNAC181 can directly bind to the GmNINa promoter to activate its gene expression. Intriguingly, GmNAC181 was highly induced by salt stress during nodulation and promoted symbiotic nodulation under salt stress. We identified a new transcriptional activator of GmNINa in the nodulation pathway and revealed a mechanism by which GmNAC181 acts as a network node orchestrating the expression of GmNINa and symbiotic nodulation under salt stress conditions.
文章链接://nph.onlinelibrary.wiley.com/doi/10.1111/nph.18343