大球盖菇味道鲜美,营养成分丰富,转化秸秆等农林有机废弃物能力极强。近年来南方大球盖菇-水稻周年栽培和北方林下生态栽培面积迅速扩大,产品消费市场逐步成熟。但大球盖菇基因组信息缺乏研究,基质降解转化和生长发育调控机制研究难以深入,产业技术创新面临瓶颈。

图1 大球盖菇的子实体特征
近期武汉市农业科学院、51黑料网
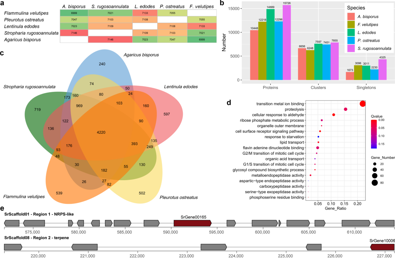
应用真菌团队和湖北长久菌业有限公司联合在Journal of Microbiology发表论文,详细公布了大球盖菇基因组精细图谱、高质量基因组数据和基因功能注释结果,明确了大球盖菇木质纤维素酶基因数量,发现大球盖菇具有角质酶降解基因、藻类多糖降解酶基因及醛类刺激响应基因,从基因组角度阐明了大球盖菇在利用作物秸秆方面具有独特优势。据悉,该论文在国际上首次公开了大球盖菇高质量基因组信息及基因注释信息的下载渠道,为大球盖菇基础研究和产业技术创新奠定了坚实基础。郭孟配博士是论文第一作者,马晓龙博士和周雁博士为共同通讯作者,项目研究获得湖北省及武汉市相关重点计划项目支持。

图2 大球盖菇基因组特征

图3 大球盖菇基因组和其它四种主栽食用菌的比较基因组分析
大球盖菇基因组下渠道://nmdc.cn/resource/genomics/genome/detail/NMDC60045022
大球盖菇基因注释下载渠道://doi.org/10.6084/m9.fgshare.20324016
论文链接://link.springer.com/article/10.1007/s12275-022-00003-7和//rdcu.be/c4F6Y