2023年6月27日,我院谢国生教授团队在《New Phytologist》发表了OsFBN7-OsKAS I module promotes formation of plastoglobules clusters in rice chloroplasts”的研究论文。该研究揭示了原纤维蛋白家族成员OsFBN7与叶绿体中脂肪酸从头合成关键酶OsKAS Ia/Ib互作,提高后者的酶蛋白丰度和稳定性,从而显著提高叶绿体中半乳糖脂(MGDG和DGGD)含量。最终,在水稻叶片叶绿体中促进葡萄串状质体小球(Plastoglobule,PG)的形成。该研究揭示了OsFBN7-OsKAS I模块在水稻叶绿体中半乳糖脂促进PG形成新机制中的作用。

在叶绿体中,质体小球是由类囊体外膜剧烈起泡或发芽形成的,并附着在类囊体膜外部上的球状脂质体。其成分包括,定位于其核心的中性脂类(质体醌、维生素 E、维生素 K1)、脂肪酸叶醇酯类,以及位于其外层的半乳糖脂(MGDG、DGDG)和脂类结合蛋白(如丰度最高的原纤维蛋白(Fibrillins, FBN)家族,占PG蛋白总量的~53%)。PG是高等植物质体中广泛存在的一种亚细胞器,主要参与了质体代谢、质体发育转换和环境适应。然而,半乳糖脂在质体小球形成中的作用机制还未见报道。
本研究以水稻叶片为对象,鉴定了OsFBN7等5个PG核心蛋白在水稻叶绿体中的亚细胞定位(图1)。首次发现:在水稻整个生育期(苗期、开花期和灌浆期),OsFBN7超表达导致叶绿体中PG数量剧增、直径变小,促进了PG的成簇分布(图2)。利用酵母双杂交文库筛选到一个与OsFBN7互作的蛋白OsKAS Ib(β-脂酰-ACP-合酶 I),它是叶绿体脂肪酸从头合成途径中C4:0-ACP 向C16:0-ACP 碳链延伸过程中的关键酶。进一步检测OsFBN7与OsKAS家族其他成员(OsKAS Ia、OsKAS IIa、OsKAS IIb和OsKAS III)互作时,发现OsFBN7与OsKASI(OsKAS Ia和OsKAS Ib)发生特异性蛋白互作(图3)。

图1质体小球核心蛋白定位 图2水稻剑叶不同时期透射电镜下质体小球

图3 OsFBN7与OsKAS Ia和OsKAS Ib互作
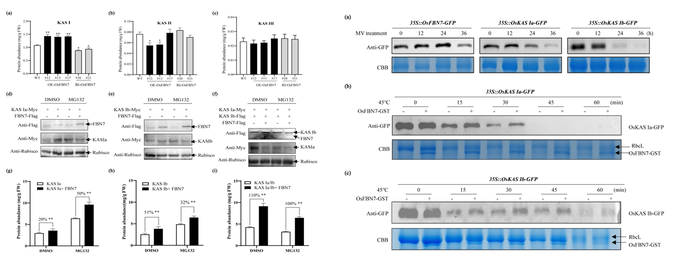
分子遗传和生理生化实验鉴定表明,在水稻稳定转化体系和烟草瞬间转化体系中均检测到OsFBN7能够显著提高OsKAS Ia/Ib的蛋白丰度(图4);体外蛋白热稳定性实验表明,OsFBN7能够显著提高OsKAS Ia/Ib蛋白的热稳定性(图5)。这些结果揭示了OsFBN7调控OsKAS Ia/Ib活性的新机制。这是在水稻中的首次报道。

图4 OsFBN7提高OsKAS I蛋白丰度 图5 OsFBN7提高OsKAS I蛋白稳定性
进一步,苗期RNA-seq检测表明,超表达OsFBN7能够显著上调脂肪酸去饱和相关基因(OsSAD2,OsFAB2-5)、二酰甘油合成相关基因(OsPAP1)和MGDG合成关键基因(OsMGD2)的转录水平;开花期剑叶脂质组学检测表明,超表达OsFBN7能够显著提高磷脂酸(PA),二酰甘油(DAG),单半乳糖甘油二酯(MGDG)和双半乳糖甘油二酯(DGDG)含量(图6)。

图6水稻叶片脂质含量
综上所述,本研究揭示了OsFBN7通过与OsKAS Ia和OsKAS Ib分别互作,提高了后者的活性和稳定性,促进了脂肪酸的从头生物合成,显著提高了叶绿体中半乳糖脂合成中间产物PA和DAG的含量,最终显著提高叶绿体中主要糖脂(MGDG,DGDG)含量。其结果是,大量的MGDG和DGDG被运送至高MGDG/DGDG比率的类囊体膜上,致使类囊体外膜脂质片层快速剧烈起泡形成小而多的初级PG。随后,发生二次起泡过程产生更多的小PG。OsFBN7存在于PG的表面,提供了蛋白涂层(protein coating)防止PG的聚集与融合。这样,大量的小PG相互靠近、形成了葡萄串状的质体小球簇(图7)。

图7 OsFBN7-OsKAS I模块在水稻叶绿体中促进PG形成新机制模式图
本论文揭示了OsFBN7在叶绿体中调控OsKAS I蛋白稳定性和活性的新机制,为今后阐明水稻等禾谷类作物种子中脂类代谢及淀粉品质形成中的作用机制及其育种应用提供了新基因资源和新方法。
谢国生教授团队已毕业的李佳佳博士和在读博士生孔冬艳为论文共同第一作者,谢国生教授和华中师范大学张征锋副教授为通讯作者,李强教授、肖本泽副教授、纳沙泰尔大学Felix Kessler教授也参与了该研究。
原文链接:
//nph.onlinelibrary.wiley.com/doi/10.1111/nph.19081
供稿: 孔冬艳
审核:谢国生