近日,小麦团队苏汉东教授课题组在《Molecular Biology and Evolution》杂志发表了“Centromere plasticity with evolutionary conservation and divergence uncovered by wheat 10+ genomes”的研究论文。该研究通过全球小麦育种计划10+基因组材料的公共数据揭示了小麦着丝粒进化多样性和功能保守性的协调机制,为着丝粒功能的可塑性提供新见解。
着丝粒是维持基因组稳定的关键染色体区域,富含高度相似的重复序列,同时也是基因组结构最复杂、变化最剧烈的区域,在进化过程中产生复杂的遗传多样性。在大多数真核生物中,快速变异的着丝粒序列可以促进核型进化和新物种形成。尽管着丝粒存在高度异质性,但尚不完全了解这些广泛变异的序列是如何确保着丝粒功能的稳健。小麦是典型的异源六倍体作物,包含3套高度相似又存在差异的亚基因组,着丝粒对多倍体基因组的稳定尤为关键。
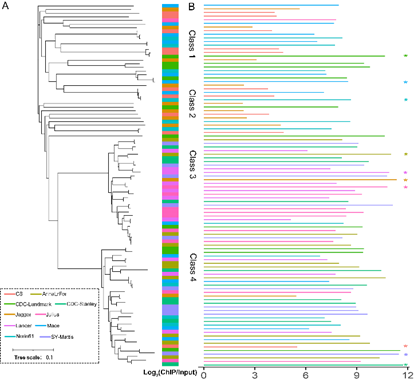
该研究以来自全球小麦育种计划的10+品系群体为对象,系统解析了每个材料着丝粒的定位和序列组成。研究人员捕获到小麦着丝粒重复序列、位置等存在大量变异,发现不同材料着丝粒存在广泛的重定位现象。在不同材料中均发现与着丝粒重要表观标记CENH3核小体紧密结合的重复序列是逆转录转座子Cereba,并且系统发育结果表明在不同小麦品系中Cereba转座子序列表现出较为一致的同质性,但结合程度较低的重复序列在每个小麦品系中表现出独特性,这意味着存在特定机制选择某些重复序列类型作为功能核心着丝粒的组成。此外,研究人员还观察到CENH3核小体在复杂的着丝粒重复序列(包括重新定位的着丝粒)上显示出较松散的DNA末端包裹,不同品系中严格的CENH3核小体占位和内在DNA序列特征在确定着丝粒功能方面发挥关键作用。这些结果表明,多种机制参与小麦10+基因组材料CENH3核小体的适应并稳定着丝粒功能。最终,研究人员提出在不同的基因组背景下着丝粒染色质具有明显的表观遗传可塑性,并且由于过去的育种选择,着丝粒的高稳健性对于维持小麦基因组稳定性至关重要。

图1. 小麦10+基因组材料着丝粒序列组成的均质化和异质性
我院硕士研究生马桓和丁文涛为论文共同第一作者,小麦团队鄢文豪教授、茆海亮教授、兰彩霞教授、李强教授和陈伟教授对该研究进行了指导和建议。该研究得到国家重点研发计划(2021YFF1000800)、国家自然科学基金(32170571)等项目资助。
苏汉东课题组主要聚焦于小麦染色体生物学和合成基因组学的研究,探索小麦远缘杂交和多倍化的遗传机制,并利用人工染色体进行植物合成基因组学的探索。已在PNAS、Plant Cell、Genome Research、PLOS Biology、Molecular Biology and Evolution、Plant Biotechnology J、New Phytologist、Plant Journal、PLOS Genetics等领域内知名学术期刊发表研究论文20多篇。实验室目前计划招收一名生物信息学方向的博士后,欢迎对小麦染色体生物学和植物合成基因组学感兴趣的优秀科研青年申请!
原文链接://academic.oup.com/mbe/advance-article/doi/10.1093/molbev/msad176/7237417
通讯员:苏汉东
审核人:鄢文豪