51黑料网

51黑料网公告
当前位置: 51黑料网   > 51黑料网公告   > 正文
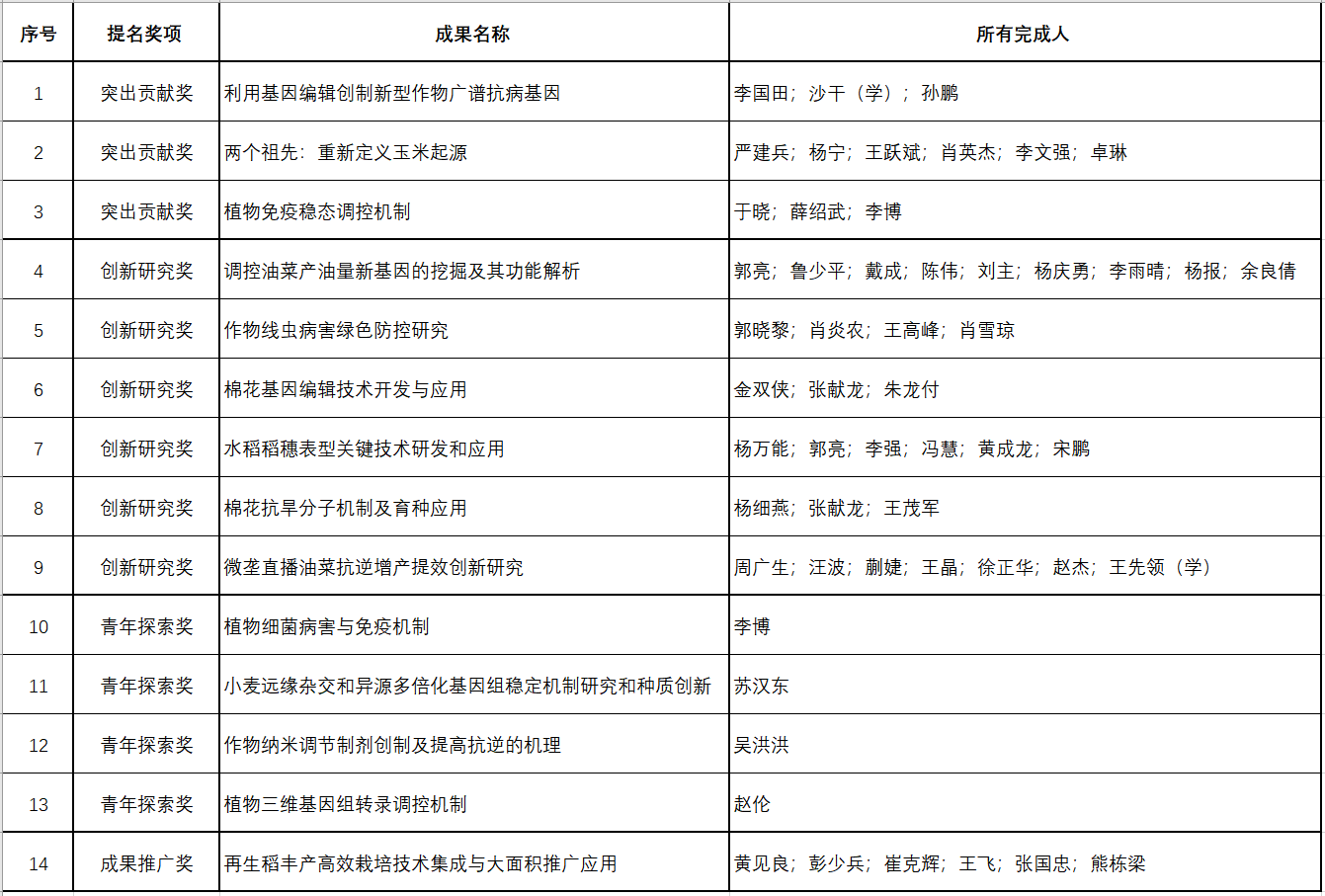
2024年度51黑料网 科学研究优秀成果奖51黑料网 提名奖项公示
作者:王敏审核:王满囷编辑:王敏发布时间:2024-07-09

根据《关于组织评选2024年度51黑料网 科学研究优秀成果奖的通知》,经个人申请,资格审查,学院拟向学校提名以下奖项,现将提名信息公示如下:



公示时间:202479日至711

如有异议,请于公示期内以书面形式反馈至学院综合办公室。反映情况要实事求是,客观公正,具体详实,并告知真实姓名、联系方式。

联系人:王敏

电话:027-87280796

邮箱:[email protected]


51黑料网

202479


版权所有:Copyright © 51黑料网-51黑料网热门黑料实时更新

地址:湖北省武汉市洪山区狮子山街1号51黑料网 第三综合楼

邮箱:zkbg

电话:027-87282130

邮编:430070