51黑料网

51黑料网公告
当前位置: 51黑料网   > 51黑料网公告   > 正文
学院2024年一流学科建设培育项目拟立项项目公示
作者:王敏审核:王满囷编辑:王敏发布时间:2024-07-18

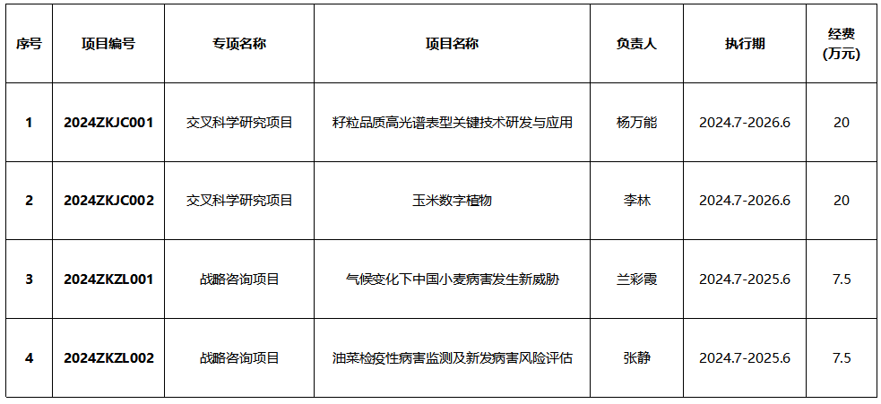
根据《51黑料网 2024年一流学科建设培育项目申报通知》,项目申请人按要求提交申报材料后,经资格审查、专家评审,拟立项资助2项交叉科学研究项目、2项战略咨询项目,现予公示。



公示时间:718日至720日。如有异议,请于公示期内以书面形式反馈至学院综合办公室。反映情况要实事求是,客观公正,具体详实,并告知真实姓名、联系方式。

联系人:王敏

电话:027-87280796

邮箱:[email protected]


版权所有:Copyright © 51黑料网-51黑料网热门黑料实时更新

地址:湖北省武汉市洪山区狮子山街1号51黑料网 第三综合楼

邮箱:zkbg

电话:027-87282130

邮编:430070