A paper of the Xiaolin Chen study group of HZAU revealed the mechanism of protein SUMOylation modification to control the pathogenic mechanism of rice blast fungus, was published on New Phytologist, On April 16, 2018. Caiyun Liu, a master of the College of Plant Science and Technology and Dr. Zhigang Li, who graduated from China Agricultural University, was the co-first author of the paper, and Associate Prof. Xiaolin Chen was the corresponding author.
The pathogenic process of phytopathogenic fungi requires a large number of pathogen-associated proteins to function. The function of these proteins is finely regulated by different biological levels during pathogenicity. At present, there are relatively few studies on the mechanism of post-translational modification to regulate pathogenicity. The SUMO modification (Small Ubiquitin-Like Modifier) is a ubiquitin-like modification. Unlike the function of ubiquitination modification, which usually mediates protein degradation, SUMOylation modification usually have the functions of regulating protein stability, protein nuclear-to-cytoplasmic transport, and protein binding function. In this study, the researchers knocked out the SUMO modification pathway genes, such as SMT3 (SUMO), AOS1 (E1), UBA2 (E1), UBC9 (E2), and SIZ1 (E3), all causing the growth of M. oryzae to slow down, decreased sporulation, impeded formation of conidial stems, indicating that SUMOylation plays an important role in the growth and sporulation of rice blast fungus.

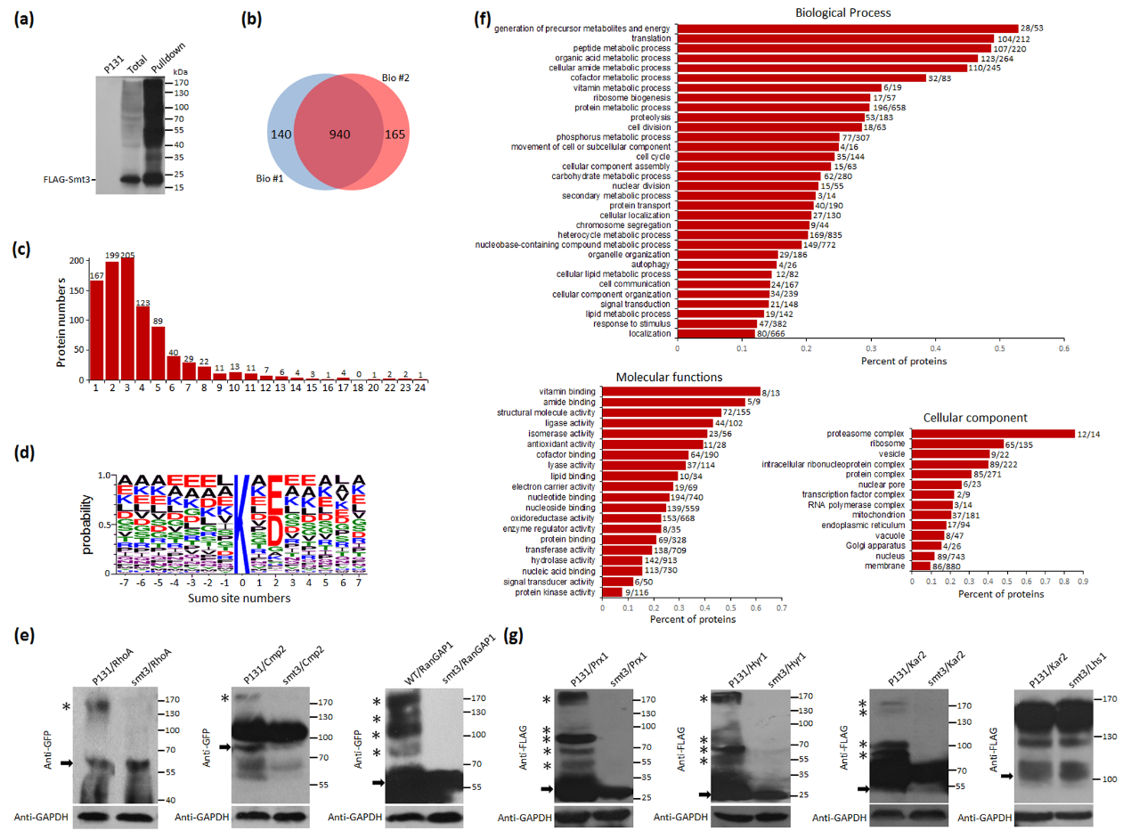
These gene knockouts also resulted in shorter mycelial cells, fewer conidial septa, and appressed mitotic anomalies such as mitotic nuclei, suggesting that SUMOylation plays an important regulatory role in the cell cycle-related biological processes of Pyricularia oryzae. It was further found that these knockouts exhibited varying degrees of sensitivity to cell wall inhibitors, osmotic pressure, reactive oxygen species, alkaline pH and other environmental stresses, and that various environmental stresses could induce the increase in the SUMOylation level of wild-type strains. It indicates that the SUMO modification plays an important role in the environmental response process. Through SUMOylation-modification proteomic analysis, 940 SUMO-modified candidate target proteins were identified. Bioinformatic analysis showed that they participated in a large number of biological processes related to the above phenotypes, and a large number of reported pathogenic proteins related to rice blast may have been identified. It is a SUMO-modified target protein, including proteins related to the process of nutrient storage, environmental response, cell cycle, and signal transduction.
In this study, the biological function and its regulatory mechanism of SUMOylation were systematically analyzed in plant pathogenic fungi for the first time. It was also found that SUMOylation regulates the formation of appressin actin loops and the secretion of effector proteins is the key mechanism of involving in the regulation of pathogenic processes.
Associate Prof. Chen Xiaolin has been engaged in the pathogenic mechanism of the plant pattern pathogenic fungi Magnaporthe grisea. Previously, they respectively revealed the function of the glycosylation-modification of Magnaporthe oryzae regulating fungal effector proteins, thereby avoiding the host defense response mechanism (Plant Cell, 2014), the molecular mechanism of phospho-modifying F-actin capping proteins to regulate the cytoskeleton and thereby regulate pathogenicity (PLoS Genetics, 2017).
The research was supported by National Natural Science Foundation of China (31571952) and Independent Innovation Foundation of HZAU (2662015PY085).